什么是虚假诉讼?你想知道的都在这里,有些小心思千万不能别乱用
- 23 Oct, 2025
做律师久了,其实各种当事人,各种情况都会遇见。比如有的当事人找过来,话说到一半,声音就小了,眼神也开始躲闪。说话吞吞吐吐,绕了半天,最后想表达的就是:
能不能……就是……编个理由去告个状,靠法律诉讼解决点事?
这样说有的人可能还是不明白啥意思。我再说直白些,比如有的人为了躲债呢,想跟老婆“假离婚”,通过法院判决把财产都分给老婆。还有的人呢,为了少给老婆分财产,就和亲朋合伙伪造一份假的借条,让法院判决把夫妻共同财产还给亲朋。
这下大家懂了吧,不少人脑瓜比较“灵活”,确实有些小聪明,想通过这种虚假的诉讼来达到自己的目的。这些人本意是想钻法律的空子,走一条捷径。其实不然,这种虚假诉讼是把自己放在悬崖边上,给自己挖坑。
什么是“虚假诉讼”?
这个词听着专业,其实特别好理解。说白了就是“打假官司”,就是 “无中生有,捏造事实,把法院当枪使” 的行为。
我们都知道,正常的官司,是双方有了矛盾,解决不了,请法官来评理。而虚假诉讼,是根本没有矛盾,或者矛盾不是你想的那样。你为了达到某个见不得人的目的,伪造证据,编造一个故事,跑到法院去演戏。
你当原告,有时候还会找个人配合你当被告,俩人揣着剧本,演给法官看。
虚假诉讼离我们不远,很多时候就源于一个贪念,一个侥幸。我给大家列举几个最常见的作死现场,首先看两人串通好的。
- 假离婚躲债:夫妻俩去法院,哭诉感情破裂,要求把房子、车子、存款全给一方,另一方净身出户。结果真实目的是让外面的债主没法执行财产。
- 假合同骗钱:为了骗拆迁款、骗贷款,或者把公司的钱套出来,伪造一份假的买卖合同、借款合同去起诉,让法院给你出一个“合法”的判决。
有的呢,不是两个串通,是一个人自己硬骗型。比如拿着还完钱的借条又去告状:明明对方已经把钱还了,你藏着借条原件,假装没这回事,又去法院起诉一遍,想让对方再还一次。
耍这些小聪明的人,自以为天衣无缝。其实在法官眼里,这些伎俩漏洞百出。仔细核对转账流水、聊天记录、生活轨迹……很容易查出猫腻的。
虚假诉讼的后果
好了,现在说重点。如果你干了这事,被法院发现了,会怎么样?这里主要有 2 个可能后果,分别是民事处罚和刑事追责。
最轻的就是民事处罚,让你“偷鸡不成蚀把米”,也就是驳回请求,不支持你的诉讼请求。还会视情况,对你进行罚款。
再严重的话,比如骗的钱多,或者害得其他人很惨,那就不是简单的罚款能解决的了。可能就要刑事追责,这里触犯的是一个专门为这种行为量身定做的罪名——《刑法》第三百零七条之一,虚假诉讼罪。
以捏造的事实提起民事诉讼,妨害司法秩序或者严重侵害他人合法权益的,处三年以下有期徒刑、拘役或者管制,并处或者单处罚金;情节严重的,处三年以上七年以下有期徒刑,并处罚金。
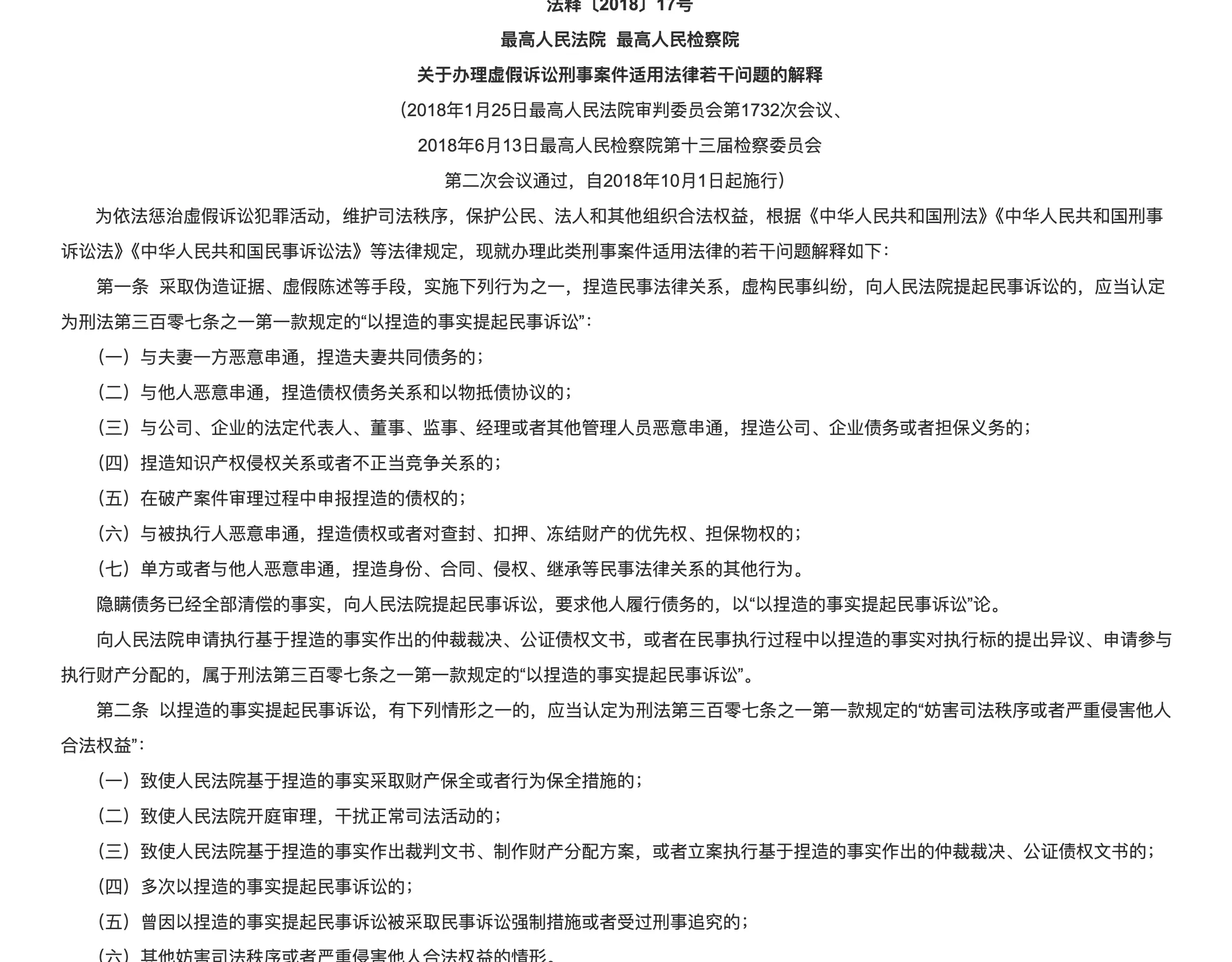
最高法还专门出了个《关于办理虚假诉讼刑事案件适用法律若干问题的解释》,里面列了一些说明,如果谁想耍小聪明,一定要先看看。

盛律师说
虽然自己没办理过这类虚假诉讼相关的案件,但之前确实见到过一些案例。当事人有的呢,手段确实比较简单,很容易就被发现,然后被罚款,甚至被刑事追责。
其实呢,现在技术手段很先进,大家别想着钻空子。虚假搞出来的东西,很难逃过专门的审查的。法院是守护正义的地方,不是演戏的舞台。
盛菲
广东瑞轩律师事务所
执业律师/腾讯员工好评律师